25% OFF SELECT CAT® G.E.T.

SHOP NOW

 

VISIONLINK FAQ – Ohio Cat

The VisionLink FAQ provides clear answers to common questions about using VisionLink to monitor, track, and manage your equipment. Learn how to access your account, understand device statuses, view telematics data, add attachments, request support, interpret icons, and navigate user roles. Whether you’re new to VisionLink or looking to troubleshoot an issue, this page brings together the essential information you need to get the most out of Caterpillar’s fleet management platform.

 

 

VisionLink FAQs

 

Q: What if I forgot my username or password?

A: If you have forgotten your username or password – don’t worry! To find your lost username, follow this link to find your username. To reset your password, go the VisionLink sign in page. Then enter your username, and continue. This will take you to the password screen, once there click “forgot password”, and follow the instructions to send a reset code to your email. Follow the instructions in the email to reset your password.


 

Q: Can I get telematics from equipment other than Cat equipment into VisionLink?

A: You can use the 3rd Party API Integrations Tool to configure API data feeds that serve asset and telematics data to VisionLink from equipment other than Cat® equipment. Caterpillar supports third-party integrations from many OEMs and service providers.


 

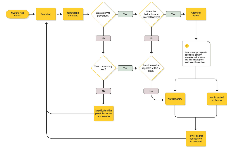
Q: What are the VisionLink device statuses and why do they change?

A: VisionLink uses several statuses to describe how a device is communicating. Awaiting First Report means a subscription is active but no message has been received since it was added. Reporting confirms the device is sending data on the subscription’s schedule. Alternate Power indicates the device’s main power is removed and it’s temporarily running on a backup battery (available on devices like PL542 or PL243). Not Expected to Report appears after the backup battery has been used long enough to send at least one scheduled report and then discharged; it simply tells VisionLink there’s no power available and does not indicate a problem—communication resumes when power is restored. Not Reporting appears when VisionLink hasn’t received data in seven days or more, which can result from a broken device or antenna, a disrupted API feed, or an asset that’s been parked.

A process diagram illustrates how devices move from Reporting to other states and back again as conditions change.


 

Q: What do the VisionLink icons mean and can I access a glossary?

A: You can download our VisionLink Icons document to understand the icons used within the VisionLink application – for glossary definitions, download our VisionLink Glossary.


 

Q: Why does my asset have an outdated location?

A: An outdated location usually points to GPS reception or hardware issues. A damaged external GPS antenna or wiring, blocked signal when operating indoors, or improper antenna placement can all prevent a proper GPS fix and delay updates in Assets and Asset Details. In areas with weak GPS reception, consider using an optional external GPS antenna on supported Product Link radios. If the issue persists, reach out to the Ohio Cat VisionLink team for help—email PL@Ohiocat.com and include your asset details for quicker diagnosis.


 

Q: How do I add an attachment?

A: Use the Attachments feature anywhere it’s available to keep records with your events and tasks. VisionLink supports images, spreadsheets, documents, and PDFs—including .PNG, .JPG, .JPEG, .GIF, .TIFF, .HEIC, .CSV, .XLS, .XLSX, .DOC, .DOCX, and .PDF—up to 75 MB each. You can attach files while you’re reviewing items, working tasks, updating maintenance (including Summary and Planned Maintenance Asset Details), or logging health‑related events. To add a file, open the Actions menu, choose Attachments, and either drag and drop the file or upload it from your device.


 

Q: How do I request support?

A: You can request support whenever you experience an issue with VisionLink. When you submit the Contact Support Request form, a support ticket is automatically created and sent to our team, and you’ll receive a confirmation email so you know your request was received.

The form will ask for basic information such as your name, email address, phone number, country, and your user type. Most fields automatically fill in based on your login credentials, making the process fast and straightforward. If you need additional people copied on the request, you can add up to two additional email addresses. You’ll also be asked to choose what best describes your issue, and then provide a detailed explanation in the How Can We Help? section so our support team can understand exactly what’s happening.

If you are already signed in to VisionLink, you can request support directly inside the platform. Simply open the Help Center, go to the VisionLink Help Center page, select Submit a Form, fill in the required information, and send it in.

If you are not logged in—or if you don’t have an account yet—you can still request help from the Sign In page. Select Create One, open the Help icon at the top of the page, and complete the Contact Cat Support form. This version requires at least your full name and email address before you can submit it.


 

Q: How do I find an asset?

A: VisionLink gives you several ways to locate and organize information. Filters create a focused view of a subset of assets, Search looks for assets containing your typed characters across fields like groups and geofences, and Find locates a specific asset within the context of the page you’re on. Using these tools together helps you turn the platform’s rich data into workable insights for jobsites, troubleshooting, and fleet management.


 

Q: What are the VisionLink User roles?

A:  Access and permissions are managed through user roles. An Administrator is the power user with the most comprehensive access and can make significant configuration changes. A Standard User handles day‑to‑day operations and may specialize in certain areas while also guiding newer users. Read Only users can view information but cannot make changes. No Access users do not sign in to VisionLink, but they can still be subscribed to notifications and receive information shared by others. Detailed, page‑specific role capabilities are available in the VisionLink Help Center, where you’ll find tables covering areas like Needs Review, Assets, Map, Tasks, Planned Maintenance, Health, Utilization, Asset Operation, Manage, and Asset Details. Your actual access also depends on factors such as active subscriptions, device capabilities, and whether the asset is owned, shared, or subscribed by your organization.


 

Q: What is Digital Authorization?

A: Digital Authorization allows Customer Administrators to consent to data transmission to Caterpillar and to manage remote services software updates on behalf of the organization, in line with Caterpillar’s Data Governance Statement and Remote Services Process. If you decline Digital Authorization, telematic devices are suspended, which prevents your dealer from subscribing assets to digital products that support equipment health, safety, maintenance, and repair alerts.

 

CLICK HERE FOR MORE FAQs & INFORMATION.
 


 

SUBSCRIBE

Never miss out on the latest news & specials when you subscribe to Ohio CAT® marketing updates

Thank you! One of our specialists will be in contact soon.
It looks like something went wrong. Please check fields and submit form again.

THANK YOU!

Lorem ipsum dolor sit amet, consectetur adipiscing elit, sed do eiusmod

DONE